
羽合墨灸疗养,羽合特色的疗养领域
1.羽合墨灸介绍
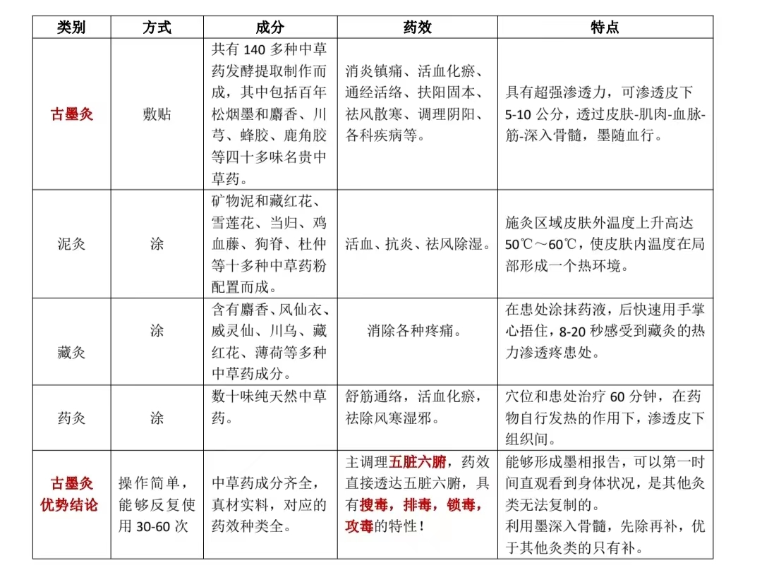
羽合墨灸是以百年松烟墨和140多味中草药发酵提取制作而成,其中包含40多种名贵中草药,
遵循中医辨证论治及中药的功效、主治与归经的原则充分调动药物相需相伍的属性效能,
组成多味药物的大复方以发挥药物的良好效果。
羽合墨灸主要采取了热敷以透皮的给药方式,药物透皮吸收过程包括释放、穿透及吸收进入血液循环三个阶段。
羽合墨灸具有超强渗透力,可渗透皮下5-10公分,墨随血行,四十多味中草药组成强大的祛寒除湿的药阵,
透过皮肤-肌肉-血 脉-筋-深入骨髓,开结行滞直达病灶,拔出体内的风寒、湿、邪、毒,
调理骨骼及软骨组织病变,并能发挥出较强的药理作用,消炎镇痛、活血化瘀、
通经活络、扶阳固本、祛风散寒等功效。羽合墨灸是根据药物的偏性和松烟墨的专性,
通过现代工艺精制而成,对人体无毒无副作用,是一款康养结合的外治安全绿色产品,能达到未病先防的目的。

2.羽合墨灸疗养过程
羽合墨灸以敷的形式,对身体进行调养。
初次敷墨的人员,化墨后,于暖和的环境内将墨贴于腰部。
腰部为我们人体上中下焦的下焦,腰部至关重要,起到承上启下的作用。
初次贴墨于腰部,40分钟后,根据敷墨后呈现的墨相,专业技术高人会诊断出一份专业的身体墨诊,
以墨诊来判断曾经发生过的,现在正在发生的,以及接下来会发生的身体状况,堪比B超检测仪还要精准诊断。
敷墨过程中,由于每个人身体状况不同,敷墨的感觉也不同。
如热、辣、痒、水珠、痛等,每种感觉对应不同的身体潜在状况。
根据敷墨后的情况,在专业老师的指导下,进行有针对性地疗程疗养。

3.羽合墨灸疗养具体功效
拔寒祛湿
医圣张仲景在《伤寒论》中指出,生病的根本原因就是湿寒气。祛除寒湿,即可远离疾病痛苦。
扶阳固本
阳气是生命的根本,养生要养阳,治病也要养阳。阳气盛者,邪退而疾病不扰。
活血化瘀
积血则淤,气血失和,百病丛生。活血化瘀,防治疾病。
温经通络
经络“通则不痛,痛则不通”,经络气血循行畅通,人才不会生病。
调理阴阳
阴阳平衡,百病不生;阴阳失调,百病丛生。调理阴阳平衡,方可使身体处于健康稳定状态,远离疾病。
骨科
肩周炎、颈椎病、关节炎、腰椎间盘突出、坐骨神经痛、强直性脊柱炎、
风湿、类风湿、网球肘、扭伤、挫伤、滑膜炎、骨质增生、痛风、骨刺腱鞘炎、跌打损伤、半月板损伤等。
内科
风寒感冒、支气管炎、哮喘病、咽炎,鼻炎等。
皮肤科
湿疹、病毒疱疹、毒疮、痤疮、神经性皮炎、静脉曲张,牛皮癣。
男科
前列腺炎、尿无力、血尿、腰肌酸痛、肾精不足,性功能障碍。
妇科
乳房结节、肌瘤囊肿、乳腺增生、月子病痛经、月经不调、宫颈炎、白带异常阴道炎。
寒症
胃寒、宫寒、肺寒、腹泻、肾阳虛、四肢寒凉、膝关节寒冷,怕冷怕风等。
瘀症
痰湿、水肿、血瘀、血寒、肝郁,脂肪瘤。
精神
失眠多梦、早醒、入睡困难,神疲乏力。
★以上病症若遇复杂性情况下,请在专业人士指导下使用。
4.羽合墨灸疗养优势
羽合墨灸作为灸类进行疗养,与其他灸类疗养相比,具有较大的突出优势。

《羽合墨灸》
古方传承,纯天然,无添加,安全无毒无副作用。
操作简便,敷贴过程舒服无痛苦。渗透力强,疗程短,见效快。
通过观察敷贴墨像纹理,便知身体真状况,透皮技术,外敷无创。
皮下升温,平衡阴阳,提升人体自身免疫力。
具搜毒、锁毒、攻毒、排毒功效,外用优势明显。
可结合传统中医养生手法使用,效果更佳。
墨随血行,内达脏腑,外渗肌肤。
临床适用调理,受众广泛,十岁以上均可使用(禁忌症除外)